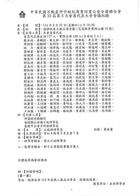
訊息公告 » 檢陳本會第10屆第3次會員代表大會紀錄乙份,請 鑒核。

1379046_9d72c45c9e8bbd54b5904c3b910c54a71379047_0eb50881f644b1e1593a9c025cdac1f41379048_4d15286827e7b3c6543b504392c0c1e21379049_f238c95c62c01e9231f876f2fbd5877a1379050_a99ac8399b7a4ef0e332d27a845b495b