回首頁
公會介紹
公會緣起
公會章程
歷屆理事長
服務團隊
理事長的話
副理事長介紹
理監事介紹
委員會介紹
會務人員
公會訊息
訊息公告
發文紀錄
會議紀錄
政令宣導
會員介紹
公會顧問
活動花絮
房地產新聞
檔案下載
教學意見交流區
左邊總選單
訊息公告
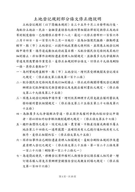
» 「土地登記規則」部分條文,以台內地字第1071306373號令修正發布,並於107年11月30日開始施行,修正發布條文如下:
「土地登記規則」部分條文,以台內地字第1071306373號令修正發布,
並於107年11月30日開始施行,修正發布條文如下:
檔案下載(土地登記規則對照表.pdf)
檔案下載(土地登記規則.pdf)